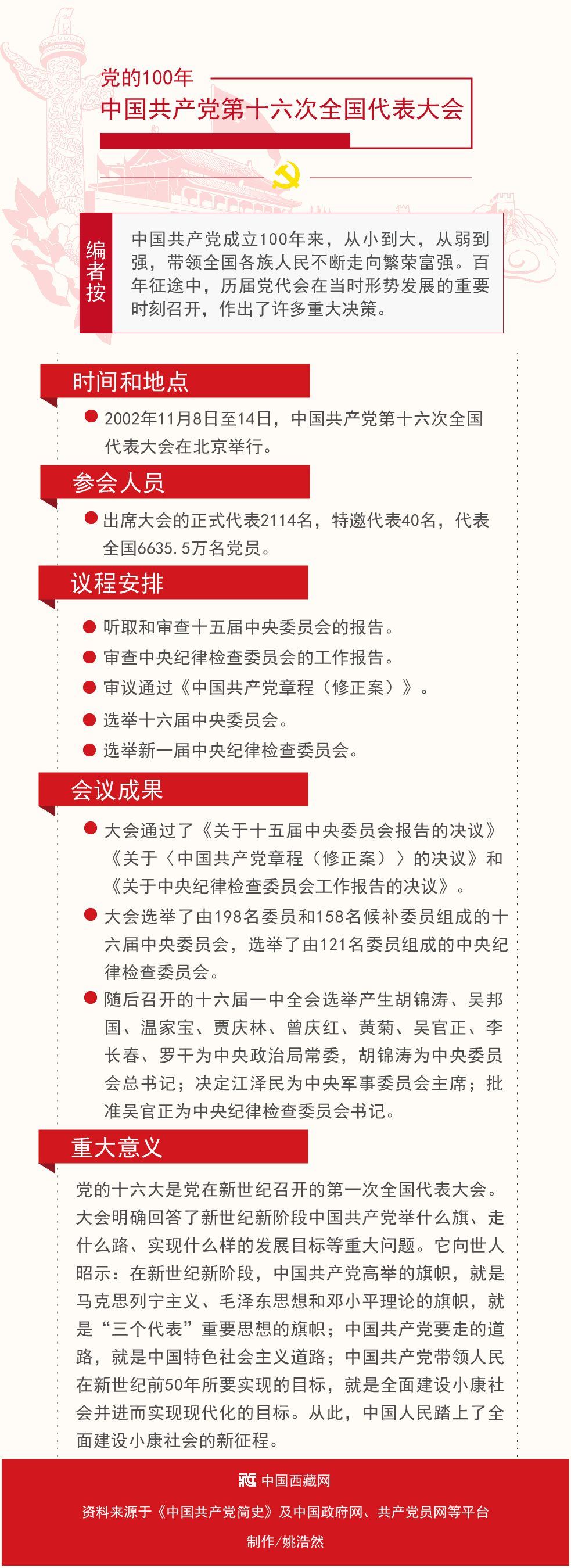
長圖|【黨的100年】中國共產黨第十六次全國代表大會
發布時間:2021-08-09 17:59:00來源: 中國西藏網

(責編: 周晴晴)
版權聲明:凡注明“來源:中國西藏網”或“中國西藏網文”的所有作品,版權歸高原(北京)文化傳播有限公司。任何媒體轉載、摘編、引用,須注明來源中國西藏網和署著作者名,否則將追究相關法律責任。
-
長圖|【黨的100年】中國共產黨第十五次全國代表大會
-
長圖|【黨的100年】中國共產黨第十四次全國代表大會
長圖|[黨的100年]中國共產黨第十四次全國代表大會。[詳細] -
長圖|【黨的100年】中國共產黨第十三次全國代表大會
中國共產黨成立100周年來,從小到大,從弱到強,帶領全國各族人民不斷走向繁榮富強。[詳細]

中國西藏網微博
中國西藏網微信









